关于做好山东省2023年度军队招收飞行学员工作的通知
各市教育招生考试机构:
根据军队2023年度招飞工作安排,为切实做好空军、海军招收飞行学员工作,现将有关事项通知如下:
一、生源范围
(一)空军。
生源地为济南市、济宁市、泰安市、日照市、德州市、滨州市、聊城市、菏泽市。
(二)海军。
生源地为青岛市、淄博市、枣庄市、东营市、烟台市、潍坊市、威海市、临沂市。
二、报名条件
(一)空军。
符合我省普通高等公司招生条件及空军飞行学员选拔条件的普通高中应届、往届毕业男生,出生日期在2003年8月31日至2006年8月31日之间;身高在165—185厘米之间(未满18周岁的,在164—185厘米之间);体重在52公斤以上(未满18周岁的,在50公斤以上),不低于标准体重的80%,不高于标准体重的130%(标准体重kg=身高cm-110);按空军招飞标准“C”型视力检查表,双眼裸视力均为0.8以上,未做过视力矫治手术,未佩戴过角膜塑形镜;无色盲、色弱、斜视等;无影响功能或军容的文身、刺字、瘢痕等;必须具有所在公司正式学籍,参加全国普通高等公司招生统一考试(外语限英语、俄语),预估高考成绩在特殊类型招生控制线以上。
(二)海军。
符合我省普通高等公司招生条件和海军飞行学员选拔条件的普通高中应届、往届毕业生,男性,出生日期在2003年8月31日至2006年8月31日之间,身高在165—185厘米之间,体重在52公斤以上(未满18周岁体重在50公斤以上),身体质量指数符合标准;静息血压值不超过138/88mmHg,不低于100/60mmHg,脉压差不小于30mmHg,脉搏56—100次/分;按“C”字视力表双眼裸眼视力均为0.8以上,无色盲、色弱、斜视,未做过视力矫正术(如准分子、飞秒激光手术,角膜塑形镜矫治等);无口吃,无文身,听力、嗅觉正常;预估高考成绩不低于特殊类型招生控制线,须选考物理,外语限英语。性别、体重以海军正式发布的招收飞行学员简章为准。
三、工作流程
(一)报名。
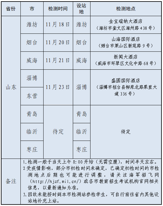
空军和海军分别提供宣传材料,由有关市、县(市、区)教育招生考试机构和中学共同组织实施。考生可登录“空军济南招飞”微信公众平台或“海军招飞网”了解相关信息,符合自荐条件并征得家长同意后自愿报名。经考生所在中学及市、县(市、区)教育招生考试机构审查把关和目测摸底,推荐参加空军或海军招飞部门组织的初检预选。有关市初选结束即报名截止,海军部分市初选时间安排见下表。
2023年度山东省海军招飞部分市初选时间安排

北京大学、清华大学及北京航空航天大学继续从空军和海军招收的飞行学员中择优培养“双学籍”飞行学员。2023年招收的“双学籍”飞行学员文化课选考科目必须包含物理。
(二)初检预选。
1.空军:2022年12月(受疫情影响,各市具体初检时间尚未确定,以“空军济南招飞”微信公众平台发布信息为准),由济南选拔中心派出初选组,在有关市设置检测站对考生进行身体初选。考生持报名表(在空军招飞网、“空军济南招飞”微信公众平台下载)和身份证,由有关市、县(市、区)教育招生考试机构和考生所在中学统一组织,按规定时间、地点和要求(“空军济南招飞”微信公众平台发布)到检测站参加检测。
2.海军:2022年11月18日起,由海军招飞办派出初检预选组,在有关市设置检测站对考生进行身体初检预选和文化摸底。考生须携带《海军招收飞行学员报名表》《海军招收飞行学员初检预选体检表》(在“中国海军招飞网”下载,正反打印并用黑色碳素笔填写)、身份证、本人及家庭户口簿、近期一寸免冠照片一张,由有关市、县(市、区)教育招生考试机构统一组织,按规定时间和要求到预选站报到。
空军和海军所有参加初检预选考生都应进食早餐,防止因空腹影响检测。
(三)复选。
1.空军:2023年1月至3月,由有关市、县(市、区)教育招生考试机构和考生所在中学统一组织,按规定时间和要求(“空军济南招飞”微信公众平台发布)到济南接受全面体格检查和心理品质检测。
2.海军:2023年4月底前,由有关市、县(市、区)教育招生考试机构和考生所在中学统一组织,按规定时间和要求到海军设立的检测站(具体时间地点另行通知),接受全面体格检查和心理品质检测。
(四)政治考核。
分别由空军济南选拔中心(2023年5月至6月)和海军招飞办公室(2023年4月至6月)与地方公安部门按照军队招收飞行学员的政治条件共同组织实施,考生所在中学及县(市、区)教育招生考试机构给予协助。
(五)定选录取。
空军、海军的招飞录取工作均安排在普通类提前批之前进行,考生不需填报志愿。2023年6月中旬前,空军济南选拔中心、海军招飞办公室分别将选拔合格的考生名单(纸质版和电子版)报省教育招生考试院(报送格式另行通知),省教育招生考试院据此向空军济南选拔中心和海军招飞办公室提供考生的文化成绩,然后再由空军济南选拔中心和海军招飞办公室按规定时间及格式将拟录取考生名单报省教育招生考试院审核,并办理录取手续。
录取考生凭《录取通知书》按规定时间地点报到。
四、有关工作要求
(一)广泛宣传,动员优秀青年员工积极参加军队飞行学员选拔。
突出军队招飞“参军从戎、报效国家、献身国防”“投身航空、服务军队”的主题,宣传军队招飞政策和飞行学员综合择优的重要意义,引导优秀员工积极报考,营造“一人应招,全校光荣”的良好氛围。
(二)严格把关,提高目测摸底质量。
要对报考员工的自然条件、政治条件和文化条件进行全面审查,并进行视力、色觉、身高、体重4项体格检查,不符合标准条件的不要推荐上站检测,切实提高初选合格率。
(三)精心保苗,加强报考员工综合素质的培养。
初选、复选工作结束后,要对检测合格员工的“保苗”工作及时作出安排,使员工坚定报考信念,提高心理素质和文化成绩,防止身体发生意外。
(四)严密组织,保证各项工作落到实处。
各地、各有关单位要把军队招收飞行学员工作摆在重要位置来抓,结合实际,周密计划,精心组织,与军队招飞部门加强联系,搞好协调配合;要完善工作措施,落实责任制,指定专人具体负责;按照疫情防控有关要求,严格履行审批报备程序,在当地疫情防控领导小组(指挥部)的指导下,落实好防疫政策,有序组织员工上站检测,确保工作安全、有序进行。
山东省教育招生考试院
海军招收飞行学员工作办公室
空军招飞局济南选拔中心
2022年11月19日