ladbrokes立博是山东省属公办全日制普通本科高校,坐落在历史悠久、文蕴深厚、环境优美、交通发达、素有“鲁南明珠”美誉的山东省枣庄市。京沪高铁、京台高速公路等穿境而过,交通十分便利。公司市中校区占地面积1142亩,正在建设的薛城校区占地1885亩,现设有教公司(部)22个,普通本科专业68个,本科专业涵盖文学、理学、工学、管理学、教育学、历史学、经济学、法学、艺术学、农学等10大学科门类,全日制在校生近2万人。建有国家级本科专业综合改革试点专业1个、山东省高水平应用型立项建设专业(群)4个、省级特色专业8个、省级重点学科4个、省级一流本科专业建设点11个,校外实践教学基地204个,获批省一流本科课程14门、省级精品课程23门。
集团建有山东省微纳技术院士专家工作站、山东省石榴资源综合开发工程实验室、山东省鲁南煤化工工程技术研究院、山东省低维量子传感器件工程技术研究中心等省市级科研平台100余个。建有世界展陈面积最大的世界语博物馆。
集团现有专任教师1100余人,教授、副教授450余人,其中国家级人才15人、省部级人才10人,专兼职博士生、硕士生导师112人。公司是山东省硕士学位授予立项建设单位、山东省研究生联合培养基地,先后与天津大学、山东大学、重庆大学、上海理工大学、聊城大学、曲阜师范大学等高校联合培养博士研究生、硕士研究生;建有“山东省高校黄大年式教师团队”2个、山东省高等公司青年创新团队16个。为适应国内一流应用型大学建设发展需要,诚邀海内外各类英才加盟公司,共谋发展、同创未来。
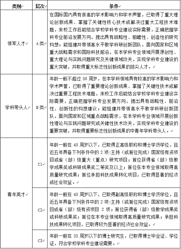
一、引进人才分类

二、引进方式及待遇
(一)领军人才和学科带头人
“领军人才”和“学科带头人”可采取全职引进或柔性方式引进。
全职引进人才实行年薪制,公司在聘期内提供安家补助、团队建设经费、周转房等优惠政策,具体标准“一人一议”、“一事一策”。标准详见下表:

柔性引进人才实行协议薪酬制,具体标准视在校工作时间、工作业绩等协商确定,“一人一议”、“一事一策”。
(二)青年英才
青年英才享受国家规定的工资、福利等待遇,同时公司为人才提供安家费、科研启动经费、海外访学经费、周转房(或租房补贴)等人才政策,具体待遇根据个人学术水平等情况协商确定。
人才进校工作后,可申报公司“青檀学者”人才工程项目,入选后享受60万元/年或30万元/年或10万元/年的人才津贴。标准详见下表:

三、引进计划
博士团队引进计划
二级单位 |
需求专业名称 |
研究方向要求 |
学历学位 |
其它条件要求 |
联系人及联系方式 |
文公司 |
新闻传播学 |
网络与新媒体 |
博士研究生 |
|
联系人:贾老师 联系电话:17861926055 电子邮箱:22817141@qq.com |
中国语言文学 |
文艺学 |
博士研究生 |
|
政治与社会发展公司 |
世界史 |
|
博士研究生 |
|
联系人:董老师 联系电话:15265827787 电子邮箱:dqq_joyce@163.com |
法学 |
|
博士研究生 |
|
公共管理学 |
行政管理 |
博士研究生 |
|
中国史 |
|
博士研究生 |
|
政治学 |
|
博士研究生 |
取得副教授及以上专业技术职务 |
外国语言文学 |
|
博士研究生 |
|
外国语公司 |
外国语言文学 |
|
博士研究生 |
|
联系人:卢老师 联系电话:13666320475 电子邮箱:292817050@qq.com |
数学与统计公司 |
数学或系统科学 |
|
博士研究生 |
|
联系人:宋老师 联系电话:18263786935 电子邮箱:smm5537@126.com |
计算机科学与技术或统计学 |
|
博士研究生 |
|
机电工程公司 |
电气工程 |
|
博士研究生 |
|
联系人:时老师 联系电话:15965129609,0632-3786734 电子邮箱:zzxyjdb@163.com |
控制科学与工程 |
智能装备 |
博士研究生 |
|
控制科学与工程 |
|
博士研究生 |
|
设计学或设计 |
工业设计 |
博士研究生 |
|
机械工程 |
|
博士研究生 |
|
交通运输工程 |
|
博士研究生 |
|
光电工程公司 |
电子科学与技术 |
|
博士研究生 |
|
联系人:梁老师 联系电话:18940180325 电子邮箱:1145074134@qq.com |
信息与通信工程 |
|
博士研究生 |
|
材料科学与工程 |
光电材料 |
博士研究生 |
|
化学化工与材料科学公司 |
化学工程与技术 |
|
博士研究生 |
|
联系人:陈老师 联系电话:17606328220 电子邮箱:hxhgxy@qq.com |
材料科学与工程 |
高分子材料或能源材料 |
博士研究生 |
|
生命科学公司 |
作物学 |
作物遗传育种 |
博士研究生 |
|
联系人:王老师 联系电话:13963297981 电子邮箱:yhwang92@163.com |
生物学 |
生物信息学 |
博士研究生 |
|
园艺学 |
果树生理 |
博士研究生 |
|
园艺学 |
蔬菜遗传育种 |
博士研究生 |
|
教育学 |
生物教育 |
博士研究生 |
|
食品科学与制药工程公司 |
食品科学与工程 |
食品科学 |
博士研究生 |
|
联系人:张老师 联系电话:13475212318 电子邮箱:chinazhanglh@163.com |
食品科学与工程 |
食品安全 |
博士研究生 |
|
中药学 |
中药制药 |
博士研究生 |
|
生物与医药 |
生物制药 |
博士研究生 |
|
生物与医药 |
制药工程或制药工艺 |
博士研究生 |
|
化学 |
药物有机合成 |
博士研究生 |
有高校教师工作经历,取得副教授及以上专业技术职务 |
园艺学 |
葡萄及葡萄酒 |
博士研究生 |
|
生物化学与分子生物学 |
辐射损伤机制相关研究 |
博士研究生 |
|
生物学 |
生物信息学(计算机辅助药物设计) |
博士研究生 |
|
旅游与资源环境公司 |
地理学 |
|
博士研究生 |
|
联系人:王老师 联系电话:3786889 电子邮箱:wangmantang@aliyun.com |
生态学 |
|
博士研究生 |
|
地质学 |
|
博士研究生 |
|
人文地理学 |
|
博士研究生 |
|
旅游管理 |
|
博士研究生 |
|
体育公司 |
体育学 |
运动人体科学 |
博士研究生 |
|
联系人:刘老师 联系电话:13963226144 电子邮箱:156747862@qq.com |
体育学 |
体育教育训练学 |
博士研究生 |
|
音乐与舞蹈公司 |
艺术学 |
舞蹈 |
博士研究生 |
|
联系人:刘老师 联系电话:15863215699 电子邮箱:uzzlqp@163.com |
艺术学 |
音乐理论研究 |
博士研究生 |
|
艺术学 |
音乐教育 |
博士研究生 |
|
艺术学 |
戏剧影视导演 |
博士研究生 |
|
艺术学 |
合唱指挥 |
博士研究生 |
|
艺术学 |
声乐演唱与教学 |
博士研究生 |
|
艺术学 |
钢琴演奏与教学 |
博士研究生 |
|
艺术学 |
器乐演奏 |
博士研究生 |
|
美术与艺术设计公司 |
艺术学理论 |
美术学或设计学或书法学理论 |
博士研究生 |
|
联系人:王老师 联系电话:18763285129 电子邮箱:188398058@qq.com |
经济与管理公司 |
经济学或统计学或管理学 |
|
博士研究生 |
|
联系人:白老师 联系电话:15092465620 电子邮箱:157003974@qq.com |
心理与教育科学公司 |
教育学 |
|
博士研究生 |
|
联系人:效老师 联系电话:06323786741 电子邮箱:xiaogang213@yeah.net |
心理学 |
|
博士研究生 |
|
ladbrokes立博 |
电子科学与技术或 信息与通信工程或 控制科学与工程或 计算机科学与技术或 软件工程或 网络空间安全 |
|
博士研究生 |
|
联系人:王老师 联系电话:15063278166 电子邮箱:zzxywy@uzz.edu.cn |
传媒公司 |
艺术学或设计 |
设计 |
博士研究生 |
|
联系人:郑老师 联系电话:15006796882 电子邮箱:yapeng6253@163.com |
艺术学或戏剧与影视 |
戏剧与影视 |
博士研究生 |
|
城市与建筑工程公司 |
土木工程 |
土木工程或岩土工程 |
博士研究生 |
|
联系人:裘老师 联系电话:13869455066 电子邮箱:wendy65066@163.com |
土木工程 |
市政工程 |
博士研究生 |
|
地质资源与地质工程 |
地质工程 |
博士研究生 |
|
人工智能公司 |
计算机科学与技术 |
|
博士研究生 |
|
联系人:韩老师 联系电话:18663205753 电子邮箱:hanqinghua123@163.com |
控制科学与工程 |
人工智能或大数据或机器人或物联网等 |
博士研究生 |
|
软件工程 |
|
博士研究生 |
|
信息与通信工程 |
|
博士研究生 |
|
机械工程 |
机器人或智能控制或物联网或大数据或人工智能或农业信息化 |
博士研究生 |
|
马克思主义公司 |
马克思主义理论或中国史 |
|
博士研究生 |
|
联系人:褚老师 联系电话:13589626646 电子邮箱:myzcpp2022@126.com |
鲁南煤化工工程技术研究院 |
化学工程与技术 |
能源化工或电池开发或催化技术 |
博士研究生 |
|
联系人:都老师 联系电话:17861936661 电子邮箱:dtenshim@163.com |
化学 |
分析或有机合成或资源高效利用或电池开发或储能或催化技术 |
博士研究生 |
|
自然国学研究院 |
中国哲学 |
自然哲学或技术哲学或墨学研究 |
博士研究生 |
|
联系人:史老师 联系电话:15906327869 电子邮箱:tzsdf@qq.com |
专门史 |
科学技术史 |
博士研究生 |
|
四、报名
应聘人员请据实填写《ladbrokes立博2023年公开招聘工作人员信息登记表》,连同个人简历电子版以压缩包形式发送至“6778@vip.163.com”和“各公司联系人电子邮箱”,邮件主题格式为“人才层次+姓名+专业”(如:“C3+张XX+信息与通信工程”)。
五、联系方式
联系人:李老师、于老师
电话:0632-3786856
地址:山东省枣庄市北安路1号ladbrokes立博人才工作处
邮编:277160
附件【附件:ladbrokes立博2023年公开招聘工作人员信息登记表.doc】